Belofte version 2.2.0
A promising chess program using the UCI or Winboard interface
bBasicBoard Class Reference

#include <basicboard.h>

+ Inheritance diagram for bBasicBoard:

Public Member Functions

 bBasicBoard (bBasicBoard const &bb)
 
virtual ~bBasicBoard ()
 
constexpr plynum_t getPly () const
 
void setPly (plynum_t const p)
 
void incPly ()
 
void decPly ()
 
constexpr bool isEpSet () const
 
constexpr case_t getEp () const
 
constexpr column_t getEpColumn () const
 
void setEp (case_t const e)
 set ep case, it will actually be stored as column only rank will be calculated based on side to move function is never called to clear ep case or when ep is not set
 
void clearEp ()
 
constexpr movenum50_t getPly50Moves () const
 
void setPly50Moves (movenum50_t const p)
 
void incPly50Moves ()
 
void clearPly50Moves ()
 
constexpr bool hasCastleRights (uint8_t const f) const
 
void setWhiteHasCastled ()
 
void setBlackHasCastled ()
 
void clearWhiteHasCastled ()
 
void clearBlackHasCastled ()
 
constexpr bool whiteHasCastled () const
 
constexpr bool blackHasCastled () const
 
void setCastleRights (uint8_t const f)
 
void setCastleRights (uint8_t const f, bool const c)
 
void clearCastleRights (uint8_t const f)
 
constexpr bool isInCheck () const
 
void setInCheck ()
 
void clearInCheck ()
 
constexpr bool isNonSilent () const
 
void setNonSilent ()
 
void clearNonSilent ()
 
constexpr piece_t getCapturedPiece () const
 
void setCapturedPiece (piece_t p)
 
void clearCapturedPiece ()
 
constexpr bool whiteToMove () const
 
constexpr bool blackToMove () const
 
constexpr int16_t getMoveNumber () const
 
constexpr side_t getColourToMove () const
 
constexpr bScore minimizing () const
 
constexpr piece_t getPiece (case_t const cf) const
 
constexpr piece_t getPiece (column_t const iColumn, rank_t const iRank) const
 
piece_t getPieceCtl (column_t const iColumn, rank_t const iRank) const
 
void setPiece (case_t const cf, piece_t const piece)
 
void setPiece (case_t const cf, uint8_t const piece)
 
piece_t setGetPiece (column_t const newcol, rank_t const newrank, piece_t const piece)
 
piece_t removePiece (column_t const newcol, rank_t const newrank)
 
void clearPiece (case_t const cf)
 
constexpr bool isFieldEmpty (case_t const cf) const
 
constexpr bool isFieldEmpty (column_t const iColumn, rank_t const iRank) const
 
constexpr case_t getWhiteKingPos () const
 
constexpr case_t getBlackKingPos () const
 
void movePiece (case_t const cf, case_t const ct, piece_t const np)
 
void swapPiece (case_t const cf, piece_t const op, piece_t const np)
 
void clearPiece (case_t const cf, piece_t const op)
 
void restorePiece (case_t const cf, piece_t const op)
 
void moveWhiteKing (case_t const cf, case_t const ct)
 
void moveBlackKing (case_t const cf, case_t const ct)
 
bFen getFEN () const
 
constexpr int8_t pieceCount () const
 
std::string getHashStr () const
 
constexpr hashkey_t getHash () const
 
void setHash (hashkey_t const newHash)
 
boardInfo_t getBoardInfo () const
 
void setBoardInfo (boardInfo_t boardInfo)
 
virtual boardInfo_t applyMove (bMove const &m)
 play game move on board
 
boardInfo_t applyWhiteMove (bMove const &m)
 
boardInfo_t applyBlackMove (bMove const &m)
 
void unApplyMove (bMove const &m, boardInfo_t const oldBoardInfo)
 exact restoration of basic board using move details
 
boardInfo_t makeBoardMove (column_t const oldcol, rank_t const oldrank, column_t const newcol, rank_t const newrank)
 apply move to check if in check only, board to be discarded as it will be in incomplete state, no hash update no check flag set, etc.
 
void unMakeBoardMove (case_t const &cf, column_t const newcol, rank_t const newrank, boardInfo_t const oldBoardInfo)
 undo makeBoardMove, restoring previous situation
 

Protected Member Functions

 bBasicBoard ()
 
 bBasicBoard (bBasicBoard &&bb)
 
 bBasicBoard (bFen const &fen)
 
bBasicBoardoperator= (bBasicBoard const &bb)
 
bBasicBoardoperator= (bBasicBoard &&)=delete
 
void calcHash ()
 Set hash based on board position, also calc pieces Byte 0: bits 4-6 capture count (masked) bit 7 player to move We are using 64 bits for hash.
 
void capturePieceOn (piece_t const capturedPiece, case_t const ct)
 Clear castle flag if rook captured update piece counter, update hash, clear field.
 
void setPieceKU (case_t const cf, piece_t const piece)
 
void setPieceCount (int8_t const n)
 
void incPieceCount ()
 
void decPieceCount ()
 

Detailed Description

Definition at line 53 of file basicboard.h.

Constructor & Destructor Documentation

◆ bBasicBoard() [1/4]

bBasicBoard::bBasicBoard ( )
protected

Referenced by bBasicBoard(), bBasicBoard(), bBoard::bBoard(), bBoard::bBoard(), bBoard::bBoard(), operator=(), and operator=().

+ Here is the caller graph for this function:

◆ bBasicBoard() [2/4]

bBasicBoard::bBasicBoard ( bBasicBoard && bb)
inlineexplicitprotected

Definition at line 56 of file basicboard.h.

+ Here is the call graph for this function:

◆ bBasicBoard() [3/4]

bBasicBoard::bBasicBoard ( bFen const & fen)
explicitprotected
Todo
check legality of position: Max number of pieces of each type e.g. K=1, Q=(9 - # pawns), N=(10 - # pawns) colour of bishops, double in-check, in case of ep, adjacent pawn movenumber if not initial position, location of pawns, position of king and rooks in case of castle allowed (att. 960) for each promoted piece, an opponent piece must have been taken

Definition at line 17 of file basicboard.cpp.

+ Here is the call graph for this function:

◆ bBasicBoard() [4/4]

bBasicBoard::bBasicBoard ( bBasicBoard const & bb)
inlineexplicit

Definition at line 73 of file basicboard.h.

+ Here is the call graph for this function:

◆ ~bBasicBoard()

virtual bBasicBoard::~bBasicBoard ( )
inlinevirtual

Definition at line 77 of file basicboard.h.

Member Function Documentation

◆ operator=() [1/2]

bBasicBoard & bBasicBoard::operator= ( bBasicBoard const & bb)
inlineprotected

Definition at line 62 of file basicboard.h.

Referenced by bBoard::operator=().

+ Here is the call graph for this function:
+ Here is the caller graph for this function:

◆ operator=() [2/2]

bBasicBoard & bBasicBoard::operator= ( bBasicBoard && )
protecteddelete
+ Here is the call graph for this function:

◆ getPly()

plynum_t bBasicBoard::getPly ( ) const
inlineconstexpr

Definition at line 81 of file basicboard.h.

◆ setPly()

void bBasicBoard::setPly ( plynum_t const p)
inline
Todo
, does hash need to be updated?

Definition at line 84 of file basicboard.h.

Referenced by bBasicBoard().

+ Here is the caller graph for this function:

◆ incPly()

void bBasicBoard::incPly ( )
inline

Definition at line 86 of file basicboard.h.

Referenced by applyBlackMove(), applyWhiteMove(), bBasicBoard(), bBoard::invertColours(), and makeBoardMove().

+ Here is the caller graph for this function:

◆ decPly()

void bBasicBoard::decPly ( )
inline

Definition at line 88 of file basicboard.h.

Referenced by bBoard::invertColours().

+ Here is the caller graph for this function:

◆ isEpSet()

bool bBasicBoard::isEpSet ( ) const
inlineconstexpr

◆ getEp()

case_t bBasicBoard::getEp ( ) const
inlineconstexpr

Definition at line 97 of file basicboard.h.

Referenced by calcHash(), clearEp(), getFEN(), bBoard::operator std::string(), and setEp().

+ Here is the call graph for this function:
+ Here is the caller graph for this function:

◆ getEpColumn()

column_t bBasicBoard::getEpColumn ( ) const
inlineconstexpr

Definition at line 99 of file basicboard.h.

Referenced by bBlackPawn::GenerateMoves(), bWhitePawn::GenerateMoves(), and getEp().

+ Here is the caller graph for this function:

◆ setEp()

void bBasicBoard::setEp ( case_t const e)

set ep case, it will actually be stored as column only rank will be calculated based on side to move function is never called to clear ep case or when ep is not set

Definition at line 144 of file basicboard.cpp.

Referenced by applyBlackMove(), applyWhiteMove(), and bBasicBoard().

+ Here is the call graph for this function:
+ Here is the caller graph for this function:

◆ clearEp()

void bBasicBoard::clearEp ( )

Definition at line 163 of file basicboard.cpp.

Referenced by applyBlackMove(), applyWhiteMove(), and bBasicBoard().

+ Here is the call graph for this function:
+ Here is the caller graph for this function:

◆ getPly50Moves()

movenum50_t bBasicBoard::getPly50Moves ( ) const
inlineconstexpr

Definition at line 109 of file basicboard.h.

Referenced by bPositionEvaluation::gameEndedResult(), and getFEN().

+ Here is the caller graph for this function:

◆ setPly50Moves()

void bBasicBoard::setPly50Moves ( movenum50_t const p)
inline

Definition at line 111 of file basicboard.h.

Referenced by bBasicBoard().

+ Here is the caller graph for this function:

◆ incPly50Moves()

void bBasicBoard::incPly50Moves ( )
inline

Definition at line 113 of file basicboard.h.

Referenced by applyBlackMove(), and applyWhiteMove().

+ Here is the caller graph for this function:

◆ clearPly50Moves()

void bBasicBoard::clearPly50Moves ( )
inline

Definition at line 115 of file basicboard.h.

Referenced by applyBlackMove(), applyWhiteMove(), and capturePieceOn().

+ Here is the caller graph for this function:

◆ hasCastleRights()

bool bBasicBoard::hasCastleRights ( uint8_t const f) const
inlineconstexpr

Definition at line 119 of file basicboard.h.

Referenced by calcHash(), bBlackKing::GenerateMoves(), bWhiteKing::GenerateMoves(), getFEN(), and bBoard::invertColours().

+ Here is the caller graph for this function:

◆ setWhiteHasCastled()

void bBasicBoard::setWhiteHasCastled ( )
inline

Definition at line 121 of file basicboard.h.

Referenced by applyWhiteMove().

+ Here is the caller graph for this function:

◆ setBlackHasCastled()

void bBasicBoard::setBlackHasCastled ( )
inline

Definition at line 123 of file basicboard.h.

Referenced by applyBlackMove().

+ Here is the caller graph for this function:

◆ clearWhiteHasCastled()

void bBasicBoard::clearWhiteHasCastled ( )
inline

Definition at line 125 of file basicboard.h.

◆ clearBlackHasCastled()

void bBasicBoard::clearBlackHasCastled ( )
inline

Definition at line 127 of file basicboard.h.

◆ whiteHasCastled()

bool bBasicBoard::whiteHasCastled ( ) const
inlineconstexpr

Definition at line 129 of file basicboard.h.

◆ blackHasCastled()

bool bBasicBoard::blackHasCastled ( ) const
inlineconstexpr

Definition at line 131 of file basicboard.h.

◆ setCastleRights() [1/2]

void bBasicBoard::setCastleRights ( uint8_t const f)

there can be (is) a difference in the offsets in the hash table and the castle flags

Todo
what happens if 2 rights are set together or one by one

Definition at line 180 of file basicboard.cpp.

Referenced by bBasicBoard(), bBoard::invertColours(), and setCastleRights().

+ Here is the caller graph for this function:

◆ setCastleRights() [2/2]

void bBasicBoard::setCastleRights ( uint8_t const f,
bool const c )

Definition at line 174 of file basicboard.cpp.

+ Here is the call graph for this function:

◆ clearCastleRights()

void bBasicBoard::clearCastleRights ( uint8_t const f)

there can be (is) a difference in the offsets in the hash table and the castle flags

Todo
what happens if 2 rights are cleared together or one by one

Definition at line 190 of file basicboard.cpp.

Referenced by applyBlackMove(), applyWhiteMove(), capturePieceOn(), and setCastleRights().

+ Here is the caller graph for this function:

◆ isInCheck()

bool bBasicBoard::isInCheck ( ) const
inlineconstexpr

Definition at line 138 of file basicboard.h.

Referenced by SearchAlphaBeta::CalcBestMove(), bBoard::operator std::string(), and SearchAlphaBeta::Quiescence().

+ Here is the caller graph for this function:

◆ setInCheck()

void bBasicBoard::setInCheck ( )
inline

Definition at line 140 of file basicboard.h.

Referenced by applyBlackMove(), and applyWhiteMove().

+ Here is the caller graph for this function:

◆ clearInCheck()

void bBasicBoard::clearInCheck ( )
inline

Definition at line 142 of file basicboard.h.

Referenced by applyBlackMove(), and applyWhiteMove().

+ Here is the caller graph for this function:

◆ isNonSilent()

bool bBasicBoard::isNonSilent ( ) const
inlineconstexpr

Definition at line 145 of file basicboard.h.

Referenced by bBoard::operator std::string().

+ Here is the caller graph for this function:

◆ setNonSilent()

void bBasicBoard::setNonSilent ( )
inline

Definition at line 147 of file basicboard.h.

Referenced by capturePieceOn().

+ Here is the caller graph for this function:

◆ clearNonSilent()

void bBasicBoard::clearNonSilent ( )
inline

Definition at line 149 of file basicboard.h.

◆ getCapturedPiece()

piece_t bBasicBoard::getCapturedPiece ( ) const
inlineconstexpr

Definition at line 152 of file basicboard.h.

Referenced by bBoard::operator std::string(), and unApplyMove().

+ Here is the caller graph for this function:

◆ setCapturedPiece()

void bBasicBoard::setCapturedPiece ( piece_t p)
inline

Definition at line 154 of file basicboard.h.

Referenced by capturePieceOn().

+ Here is the caller graph for this function:

◆ clearCapturedPiece()

void bBasicBoard::clearCapturedPiece ( )
inline

Definition at line 158 of file basicboard.h.

Referenced by applyBlackMove(), and applyWhiteMove().

+ Here is the caller graph for this function:

◆ whiteToMove()

bool bBasicBoard::whiteToMove ( ) const
inlineconstexpr

◆ blackToMove()

bool bBasicBoard::blackToMove ( ) const
inlineconstexpr

Definition at line 164 of file basicboard.h.

Referenced by getEp().

+ Here is the caller graph for this function:

◆ getMoveNumber()

int16_t bBasicBoard::getMoveNumber ( ) const
inlineconstexpr

Definition at line 166 of file basicboard.h.

Referenced by getFEN(), and bBoard::operator std::string().

+ Here is the caller graph for this function:

◆ getColourToMove()

side_t bBasicBoard::getColourToMove ( ) const
inlineconstexpr

Definition at line 168 of file basicboard.h.

Referenced by applyMove(), bMoveList::atLeastOneMovePossible(), calcHash(), bMoveList::generateMoves(), getFEN(), makeBoardMove(), unApplyMove(), and unMakeBoardMove().

+ Here is the caller graph for this function:

◆ minimizing()

bScore bBasicBoard::minimizing ( ) const
inlineconstexpr

◆ getPiece() [1/2]

◆ getPiece() [2/2]

piece_t bBasicBoard::getPiece ( column_t const iColumn,
rank_t const iRank ) const
inlineconstexpr

Definition at line 180 of file basicboard.h.

+ Here is the call graph for this function:

◆ getPieceCtl()

piece_t bBasicBoard::getPieceCtl ( column_t const iColumn,
rank_t const iRank ) const
inline

Definition at line 182 of file basicboard.h.

+ Here is the call graph for this function:

◆ setPiece() [1/2]

void bBasicBoard::setPiece ( case_t const cf,
piece_t const piece )
inline

Definition at line 188 of file basicboard.h.

Referenced by bMoveList::addBlackPromotionIfValid(), bMoveList::addWhitePromotionIfValid(), makeBoardMove(), and unMakeBoardMove().

+ Here is the caller graph for this function:

◆ setPiece() [2/2]

void bBasicBoard::setPiece ( case_t const cf,
uint8_t const piece )
inline

Definition at line 190 of file basicboard.h.

◆ setGetPiece()

piece_t bBasicBoard::setGetPiece ( column_t const newcol,
rank_t const newrank,
piece_t const piece )
inline

Definition at line 192 of file basicboard.h.

Referenced by makeBoardMove().

+ Here is the call graph for this function:
+ Here is the caller graph for this function:

◆ removePiece()

piece_t bBasicBoard::removePiece ( column_t const newcol,
rank_t const newrank )
inline

Definition at line 199 of file basicboard.h.

Referenced by makeBoardMove().

+ Here is the call graph for this function:
+ Here is the caller graph for this function:

◆ clearPiece() [1/2]

void bBasicBoard::clearPiece ( case_t const cf)
inline

Definition at line 205 of file basicboard.h.

Referenced by applyBlackMove(), applyWhiteMove(), makeBoardMove(), unApplyMove(), and unMakeBoardMove().

+ Here is the caller graph for this function:

◆ isFieldEmpty() [1/2]

◆ isFieldEmpty() [2/2]

bool bBasicBoard::isFieldEmpty ( column_t const iColumn,
rank_t const iRank ) const
inlineconstexpr

Definition at line 209 of file basicboard.h.

+ Here is the call graph for this function:

◆ getWhiteKingPos()

◆ getBlackKingPos()

◆ movePiece()

void bBasicBoard::movePiece ( case_t const cf,
case_t const ct,
piece_t const np )

Definition at line 225 of file basicboard.cpp.

Referenced by applyBlackMove(), applyWhiteMove(), and unApplyMove().

+ Here is the caller graph for this function:

◆ swapPiece()

void bBasicBoard::swapPiece ( case_t const cf,
piece_t const op,
piece_t const np )

Definition at line 232 of file basicboard.cpp.

Referenced by applyBlackMove(), and applyWhiteMove().

+ Here is the caller graph for this function:

◆ clearPiece() [2/2]

void bBasicBoard::clearPiece ( case_t const cf,
piece_t const op )

Definition at line 238 of file basicboard.cpp.

◆ restorePiece()

void bBasicBoard::restorePiece ( case_t const cf,
piece_t const op )

Definition at line 244 of file basicboard.cpp.

Referenced by unApplyMove().

+ Here is the caller graph for this function:

◆ moveWhiteKing()

void bBasicBoard::moveWhiteKing ( case_t const cf,
case_t const ct )

Definition at line 250 of file basicboard.cpp.

Referenced by applyWhiteMove().

+ Here is the caller graph for this function:

◆ moveBlackKing()

void bBasicBoard::moveBlackKing ( case_t const cf,
case_t const ct )

Definition at line 258 of file basicboard.cpp.

Referenced by applyBlackMove().

+ Here is the caller graph for this function:

◆ getFEN()

bFen bBasicBoard::getFEN ( ) const

Definition at line 97 of file basicboard.cpp.

Referenced by bel_debug::execute().

+ Here is the call graph for this function:
+ Here is the caller graph for this function:

◆ pieceCount()

int8_t bBasicBoard::pieceCount ( ) const
inlineconstexpr

Definition at line 227 of file basicboard.h.

Referenced by bBoard::calcGameStage(), and calcHash().

+ Here is the caller graph for this function:

◆ getHashStr()

std::string bBasicBoard::getHashStr ( ) const

Definition at line 698 of file basicboard.cpp.

◆ getHash()

hashkey_t bBasicBoard::getHash ( ) const
inlineconstexpr

Definition at line 231 of file basicboard.h.

◆ setHash()

void bBasicBoard::setHash ( hashkey_t const newHash)
inline

Definition at line 233 of file basicboard.h.

◆ getBoardInfo()

boardInfo_t bBasicBoard::getBoardInfo ( ) const
inline

Definition at line 237 of file basicboard.h.

◆ setBoardInfo()

void bBasicBoard::setBoardInfo ( boardInfo_t boardInfo)
inline

Definition at line 239 of file basicboard.h.

◆ applyMove()

boardInfo_t bBasicBoard::applyMove ( bMove const & m)
virtual

play game move on board

Returns
boardinfo - of basicboard

Reimplemented in bBoard.

Definition at line 314 of file basicboard.cpp.

Referenced by bBoard::applyMove().

+ Here is the call graph for this function:
+ Here is the caller graph for this function:

◆ applyWhiteMove()

boardInfo_t bBasicBoard::applyWhiteMove ( bMove const & m)
Todo
add functions such as nextrank
Todo
flag mate/stalemate move, special move, ...
Todo
check do we need to look for mate here ?

Definition at line 324 of file basicboard.cpp.

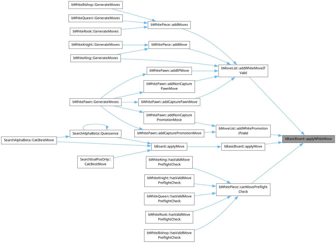
Referenced by bMoveList::addWhiteMoveIfValid(), bMoveList::addWhitePromotionIfValid(), applyMove(), and bWhitePiece::canMovePreflightCheck().

+ Here is the call graph for this function:
+ Here is the caller graph for this function:

◆ applyBlackMove()

boardInfo_t bBasicBoard::applyBlackMove ( bMove const & m)
Todo
add functions such as nextrank
Todo
flag mate/stalemate move, special move, ...
Todo
check do we need to look for mate here ?

Definition at line 407 of file basicboard.cpp.

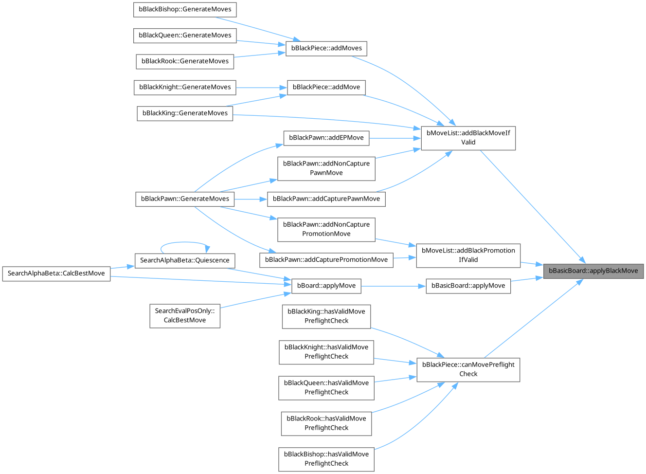
Referenced by bMoveList::addBlackMoveIfValid(), bMoveList::addBlackPromotionIfValid(), applyMove(), and bBlackPiece::canMovePreflightCheck().

+ Here is the call graph for this function:
+ Here is the caller graph for this function:

◆ unApplyMove()

void bBasicBoard::unApplyMove ( bMove const & m,
boardInfo_t const oldBoardInfo )

exact restoration of basic board using move details

Definition at line 493 of file basicboard.cpp.

Referenced by bBlackPiece::canMovePreflightCheck(), bWhitePiece::canMovePreflightCheck(), and SearchAlphaBeta::Quiescence().

+ Here is the call graph for this function:
+ Here is the caller graph for this function:

◆ makeBoardMove()

boardInfo_t bBasicBoard::makeBoardMove ( column_t const oldcol,
rank_t const oldrank,
column_t const newcol,
rank_t const newrank )

apply move to check if in check only, board to be discarded as it will be in incomplete state, no hash update no check flag set, etc.

promotion is not executed, pawn is kept at promotion place

Parameters
oldcolcolumn from
oldrankrank from
newcolcolumn to
newrankrank to
Returns
boardinfo and captured piece

Definition at line 568 of file basicboard.cpp.

Referenced by bBlackPawn::canMovePreflightCheck(), bBlackPiece::canMovePreflightCheck(), bWhitePawn::canMovePreflightCheck(), and bWhitePiece::canMovePreflightCheck().

+ Here is the call graph for this function:
+ Here is the caller graph for this function:

◆ unMakeBoardMove()

void bBasicBoard::unMakeBoardMove ( case_t const & cf,
column_t const newcol,
rank_t const newrank,
boardInfo_t const oldBoardInfo )

undo makeBoardMove, restoring previous situation

Parameters
cfcase from
newcolcolumn to
newrankrank to
oldBoardInfothe boardInfo of the old position Note: does not undo promotion properly

Definition at line 641 of file basicboard.cpp.

Referenced by bBlackPawn::canMovePreflightCheck(), bBlackPiece::canMovePreflightCheck(), bWhitePawn::canMovePreflightCheck(), and bWhitePiece::canMovePreflightCheck().

+ Here is the call graph for this function:
+ Here is the caller graph for this function:

◆ calcHash()

void bBasicBoard::calcHash ( )
protected

Set hash based on board position, also calc pieces Byte 0: bits 4-6 capture count (masked) bit 7 player to move We are using 64 bits for hash.

Todo
check increase to 64 bits, is there added value

Definition at line 275 of file basicboard.cpp.

Referenced by bBasicBoard(), and bBoard::invertColours().

+ Here is the call graph for this function:
+ Here is the caller graph for this function:

◆ capturePieceOn()

void bBasicBoard::capturePieceOn ( piece_t const capturedPiece,
case_t const ct )
protected

Clear castle flag if rook captured update piece counter, update hash, clear field.

Definition at line 204 of file basicboard.cpp.

Referenced by applyBlackMove(), and applyWhiteMove().

+ Here is the call graph for this function:
+ Here is the caller graph for this function:

◆ setPieceKU()

void bBasicBoard::setPieceKU ( case_t const cf,
piece_t const piece )
inlineprotected

Definition at line 259 of file basicboard.h.

Referenced by bBasicBoard(), and bBoard::invertColours().

+ Here is the caller graph for this function:

◆ setPieceCount()

void bBasicBoard::setPieceCount ( int8_t const n)
inlineprotected

Definition at line 267 of file basicboard.h.

Referenced by calcHash().

+ Here is the caller graph for this function:

◆ incPieceCount()

void bBasicBoard::incPieceCount ( )
inlineprotected

Definition at line 269 of file basicboard.h.

Referenced by calcHash().

+ Here is the caller graph for this function:

◆ decPieceCount()

void bBasicBoard::decPieceCount ( )
inlineprotected

Definition at line 271 of file basicboard.h.

Referenced by capturePieceOn().

+ Here is the caller graph for this function: